大家都知道陕西专升本历年的考试时间都集中在4月中旬,一般是第二个周末。我们一定要清楚咱陕西专升本考试时间节点以及各个时间需要注意什么,今天小编就给大家整理出近2年陕西专升本政策以及考试时间点,给备考2025专升本的同学一个参考。
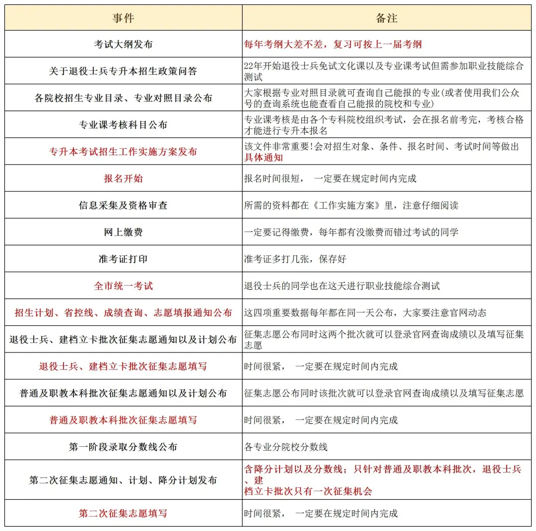
近两年年陕西专升本重要时间节点

免费资料0元领取!!!
各重要时间节点注意项

整体来看,我们陕西专升本每年的时间节点相对比较固定,一般都在2月中下旬公布专升本招生专业目录及专业对应表,然后各专科院校组织专业课考试。3月中下旬开始报名,4月中旬组织考试,5月初公布成绩、分数线、招生计划,然后开始志愿填报。
预计25年还是和23年、24年差不多的时间节点。
但是陕西专升本整体时间节奏较快,从考试到录取基本前后只需要一个月左右。所以如果你准备升本一定要从现在开始复习了~
